福建:消防維護保養至少5名、消防安全評估至少
近日,福建省消防救援總隊印發《福建省消防技術服務機構從業管理規定(試行)》的通知,規定:將消防技術服務機構服務水平按照星級評定,四星級為最高標準,一星級標準為最低標準。
重大項目的消防設施維護保養檢測活動和消防安全評估活動,應由服務水平達到四星級的消防技術服務機構承接。
其維護保養檢測活動應由機構不少于五名注冊消防工程師、十名中級技能等級以上消防設施操作員共同參與;
其消防安全評估活動應由機構不少于六名注冊消防工程師共同參與,評估軟件應滿足評估業務需要,且符合知識產權相關要求。
福建省消防技術服務機構從業管理規定
(試行)
第一條 為規范福建省消防技術服務從業行為,加強消防技術服務監督管理,建立誠信、自律、服務、高效的消防技術服務市場秩序,依據《中華人民共和國消防法》《中共中央辦公廳國務院辦公廳關于深化消防執法改革的意見》《應急管理部關于印發〈消防技術服務機構從業條件>的通知》《社會消防技術服務管理規定》等法律法規及文件規定,結合我省實際,制定本規定。
第二條 本規定適用于福建省行政區域內各類建筑消防設施維護保養檢測、消防安全評估等社會消防技術服務活動。
第三條 符合《應急管理部關于印發〈消防技術服務機構從業條件〉的通知》的消防技術服務機構取得企業法人營業執照后即可開展經營活動。
第四條 本標準將消防技術服務機構服務水平按星級評定,四星級為最高標準,一星級標準為最低標準。
本標準分項的表述各消防技術服務的具體內容和要求,可以供服務合同雙方當事人分項采用,作為各級消防部門監督管理的重要依據。
第五條 消防技術服務機構取得企業法人營業執照后,應當如實將有關情況錄入“福建省消防技術服務信息平臺”(以下簡稱“平臺"),并對照本規定填寫承諾書,即可開展消防技術服務活動,接受各級消防部門的監督管理。
第六條 “平臺”根據消防技術服務機構登記的基本情況對其進行初始賦分及服務水平評定,并將賦分分值及服務水平評定在“平臺”上公布,接受社會監督。
第七條 綜合服務能力和服務質量,消防技術服務機構服務水平按星級劃分:
(一)綜合評定賦分分值大于等于八十分的,劃分為四星級;
(二)綜合評定賦分分值大于等于六十分且小于八十分的,劃分為三星級;
(三)綜合評定賦分分值大于等于四十分且小于六十分的,劃分為二星級;
(四)綜合評定賦分分值小于四十分的,劃分為一星級。
第八條 綜合考慮國家級、省級重大建設項目;單體建筑面積五萬平米以上的建筑;除加油站以外的甲、乙類火災危險性工業建筑的消防安全風險等級,以及區域性消防安全評估的專業性和復雜性。
以上項目的消防設施維護保養檢測活動和消防安全評估活動,應由服務水平達到四星級的消防技術服務機構承接。維護保養檢測活動應由本機構不少于五名注冊消防工程師、十名中級技能等級以上消防設施操作員共同參與,消防安全評估活動應由本機構不少于六名注冊消防工程師共同參與,評估軟件應滿足評估業務需要,且符合知識產權相關要求。
第九條 消防技術服務機構應按照本機構建立的質量管理體系要求實施技術服務過程控制,并保留過程控制相應的文件資料。所有消防技術服務項目均應由技術負責人、項目負責人在消防技術服務報告上簽字確認,確保消防技術服務質量。
消防技術服務機構對建筑消防設施進行維修、保養后,應當制作包含消防技術服務機構信息及維修保養基本信息的標識,在消防設施所在建筑的醒目位置上予以公示。
第十條 注冊消防工程師不得同時在兩個以上消防技術服務機構執業或在其他機關、團體、企業、事業單位任職;辭去公職或離退休的消防領導干部和執法干部在離職五年內,其他干部在離職三年內,不得接受原任職地區消防技術服務機構聘任,從事相關營利活動。
第十一條 各級消防部門對本行政區域內的消防技術服務活動進行監督管理,實行日常監督檢查和專項監督抽查相結合的方式。
省消防救援總隊依照國家工程建設消防技術標準和《福建省消防技術服務質量監督抽查實施細則》的有關要求,對消防技術服務質量實施專項監督抽查。
縣級以上消防部門依照有關法律法規、消防技術標準和本辦法,結合消防監督檢查等工作,按照《“雙隨機、一公開”消防監管工作抽查細則》有關規定,對本行政區域內的消防技術服務活動實施日常監督管理。
第十二條 各級消防部門對消防技術服務機構抽查頻次或抽查概率實行浮動管理,抽查頻次或抽查概率每半年調整一次,并按以下規定執行:
(一)對四星級消防技術服務機構,在下一個季度的日常抽查和專項抽查中下調抽查頻次或抽查概率;
(二)對三星級消防技術服務機構,按照《“雙隨機、一公開”消防監管工作抽查細則》的有關要求進行抽查;
(三)對二星級消防技術服務機構,在日常抽查和專項抽查中上浮抽查頻次或抽查概率;
(四)對一星級消防技術服務機構,暫停執業三個月時間,暫停執業期間,該機構的從業人員應參加消防部門組織的從業人員再教育,并經課程測試合格后方可重新執業。
第十三條 消防技術服務機構應在簽訂消防技術服務正式合同五日內,將正式合同上傳“平臺”,并在消防技術服務項目完成后五日內,將結論文件上傳“平臺”。
消防技術服務機構相關信息發生變化的,應當在五日內將變化情況錄入“平臺。
第十四條 消防部門按照《福建省消防技術服務機構星級服務評定標準》(附件)評定綜合服務量化積分,依托“平臺”對各類消防技術服務活動依法實施星級服務管理。
監督抽查積分為一個評價周期內的累計積分,下一個評價周期重新記分。評價周期為每年的1月1日至12月31日。
第十五條 各級消防部門通過以下渠道采集本行政區域內消防技術服務能力、監督抽查信息:
(一)消防技術服務機構通過“平臺”上傳的各類消防技術服務報告的信息;
(二)各級消防部門在日常監督檢查和專項監督抽查過程中實時歸集的信息;
(三)其他行業主管部門和行業協會推送的信息。
第十六條 省消防救援總隊于每季度匯總上一個季度全省消防技術服務活動綜合評價工作,并將評價結論通過“平臺”進行公示,公示結束后,根據評價結論對消防技術服務活動實施積分管理。消防技術服務機構對評價結論有異議的,可在公示期間向省消防救援總隊提出書面申訴,逾期未提出的視同無異議,申訴以一次為限。
第十七條 消防技術服務機構及從業人員存在消防安全領域嚴重失信行為的,由消防部門責令改正,相關嚴重失信行為列入省級公共信用信息共享平臺,在信用中國(福建)網站曝光,聯合相關部門或者機構對嚴重失信行為的信用主體進行聯合懲戒;構成犯罪的,依法追究刑事責任。
第十八條 本規定所稱的消防技術服務綜合量化積分評價,是指在一個評價周期內(一個自然年度),消防部門依據國家法律法規、技術標準、有關規范性文件以及本辦法的相關規定,對在福建省行政區域范圍內從事消防技術服務活動進行的綜合量化考核評價與等級評定。
第十九條 本規定中的“日”是指工作日,不含法定節假日;“以上”、“以下”均含本數。
第二十條 本規定自發布之日起施行,2017年8月7日印發的《福建省消防技術服務機構臨時資質管理規定(試行)》(閩公消〔2017〕133號)同時廢止。
第二十一條 本規定由福建省消防救援總隊負責解釋。
附件:福建省消防技術服務機構星級服務評定標準
一、數據來源
(一)基本信息
基本信息的評價內容包括營業執照、機構名稱、統一社會信用代碼、注冊地址、法定代表人信息、場所建筑面積、消防技術服務機構設備配備情況、從業人員信息、質量管理體系文件。
基本信息由消防技術服務機構通過“平臺”進行初次采集,經由數據共享比對、實名驗證等數據處理后,按照記分標準生成消防技術服務機構“基本信息”的單項分值。
(二)服務能力
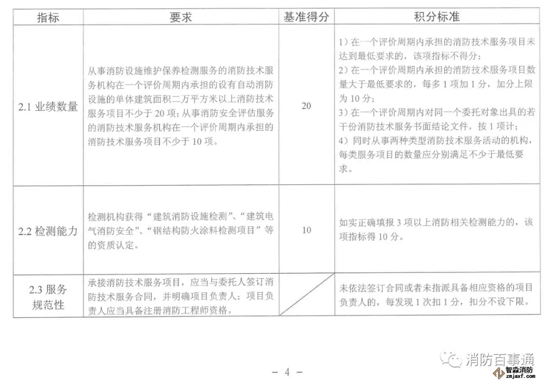
服務能力的內容包括服務業績數量、檢測能力、服務時效性、服務規范性、從業人員繼續教育情況、委托單位滿意度。
服務能力中的服務業績數量由消防技術服務機構通過“平臺”進行初次采集,其余信息由各級消防救援機構根據日常監督檢查情況進行實時修正后,按照積分標準生成消防技術服務機構“服務能力”的單項分值。
(三)監督抽查
監督抽查數據由各級消防救援機構通過消防技術服務質量專項監督抽查結果采集,按照積分標準生成消防技術服務機構“監督抽查”的單項分值。
二、具體要求及積分標準





蘇州智淼消防主營:應急管理部發布最新消防檢測儀器設備全套配備、防雷檢測裝置,火災現場勘查箱、消防監督檢查驗收箱、消防測試煙槍、試水裝置、建筑消防設施檢測箱、電氣防火檢測設備等,消防檢測設備網址:http://www.yeliqing.cn/;電話:18910580194(何經理)
推薦文章
- 《文化旅游建筑消防設計技術要點》之暖通專業(含防排煙)
- 司法部《行政執法人員行為準則》全文:嚴禁越權執法、不作為、慢作為
- 氣體滅火系統管道管件材質要求
- 室內消火栓、室外消火栓的保護距離是直線距離還是行走距離
- 14個強制性國家標準發布!覆蓋消防管理、火災探測報警、消防器具配件、防火涂料等重點領域
- 氣體啟動氣瓶的檢驗依據
- 自動噴水滅火系統工程消防施工質量驗收標準
- 甲類倉庫是否可以設置二層平臺?
- 自然排煙窗一定要形成對流才可以嗎
- 智淼新款一體式二合一煙溫試驗器及紅紫外火焰探測器功能試驗器






蘇公網安備32058102002157號