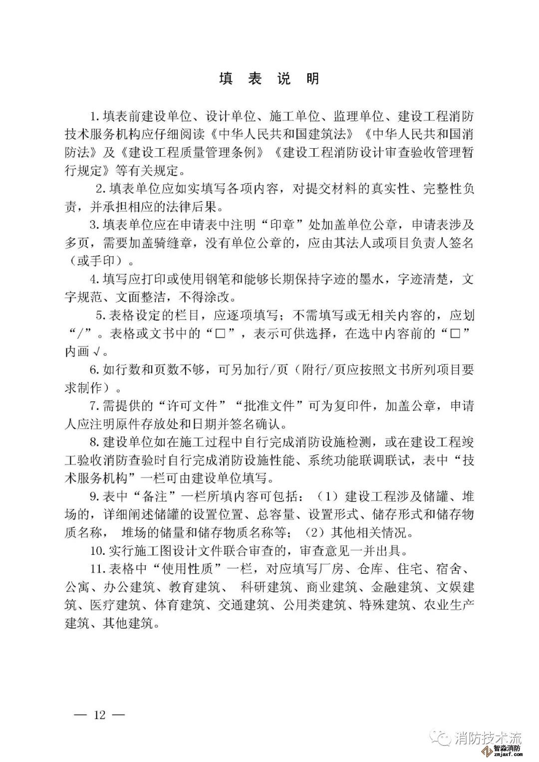
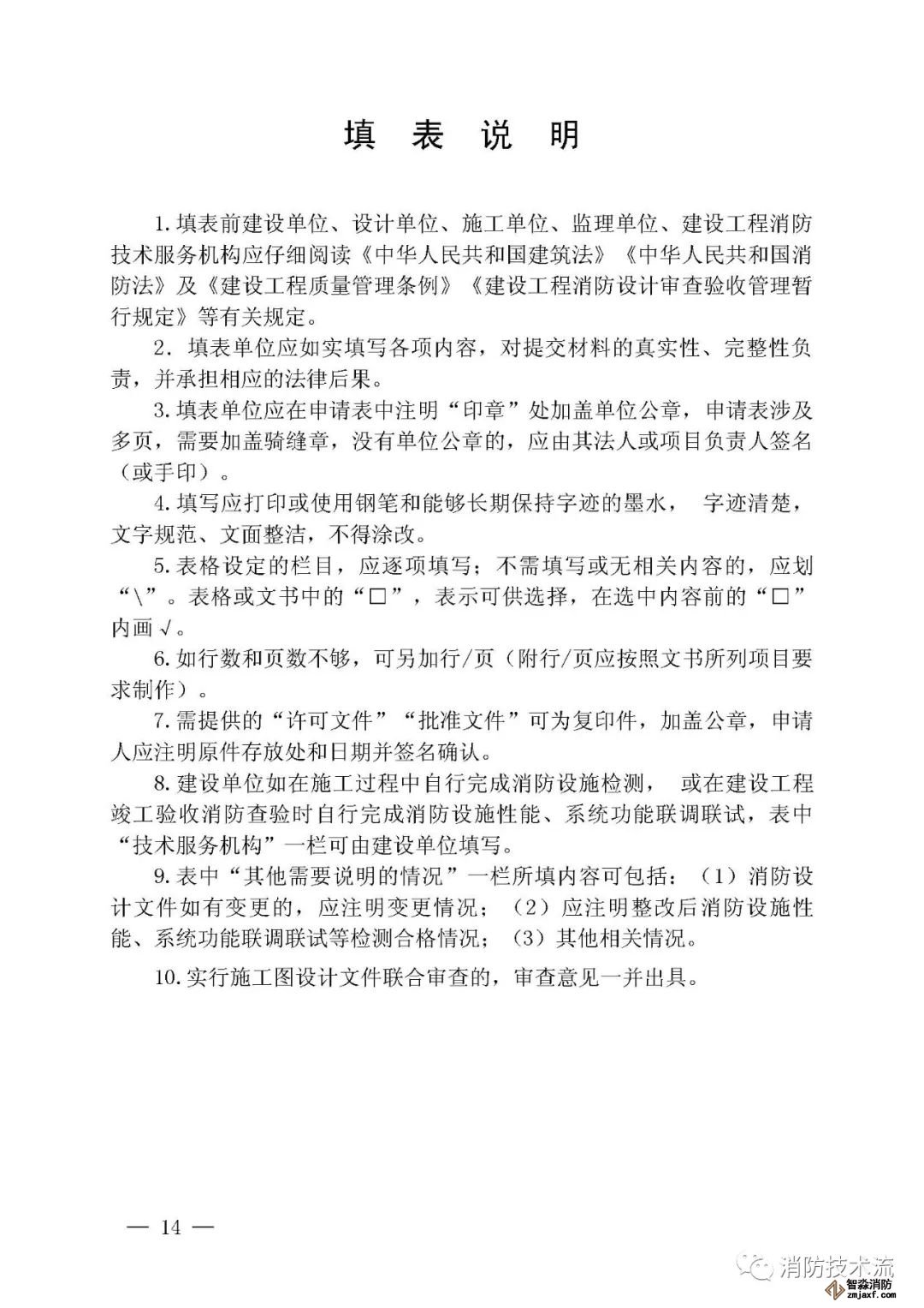
清遠市住建局:8月1日起執行新版消防設計審查驗收文書(附填表范本)
清遠市住房和城鄉建設局關于貫徹落實
建設工程消防設計審查驗收工作
細則及相關文書的通知
各縣(市、區)住建局,各建設工程相關單位,各第三方圖審機構:
根據住房城鄉建設部制定的《建設工程消防設計審查驗收工作細則》、《建設工程消防設計審查、消防驗收、備案和抽查文書式樣》及《廣東省住房和城鄉建設廳關于貫徹落實<建設工程消防設計審查驗收工作細則>和<建設工程消防設計審查、消防驗收、備案和抽查文書式樣>的通知》(粵建質函〔2020〕301號)文件要求,我局結合實際情況,現就貫徹落實文件提出如下要求:
一、從2020年8月1日起,市屬建設工程申報特殊工程消防設計審查、消防驗收及其他工程消防備案的工程項目均按要求,填報相應申報表(附件一)。對于申請消防驗收和備案的工程項目提交工程竣工驗收報告(附件二)時,建設單位還需組織編制《建設工程竣工驗收消防查驗報告》(附件三)作為其附件材料一并報送。為方便群眾和企業辦事我局擬定了申報表的參考模板,供參考(附件六)。
二、為切實提高我市特殊建設工程消防審查水平,嚴格特殊建設工程消防設計第三方審圖機構服務質量,在申報特殊建設工程消防設計審查時應提交第三方審圖機構出具《特殊建設工程消防設計技術審查報告》(詳見附件四),并將《建設工程消防設計技術審查過程記錄表》(詳見附件五)作為附件材料一并提交。
三、各縣(市、區)住建局應結合各地實際情況參照執行,及時將相關文書樣式向社會公布,方便企業、群眾辦事。
附件:1.建設工程消防設計審查、消防驗收、備案和抽查文
書式樣;
2.工程竣工驗收報告(消防);
3.建設工程竣工驗收消防查驗報告;
4.特殊建設工程消防設計技術審查報告;
5.建設工程消防設計技術審查過程記錄表;
6.建設工程消防設計審查、消防驗收、備案申請表、
竣工驗收報告及備案復查申請表填寫范例(參考模板)。
清遠市住房和城鄉建設局
2020年7月22日














蘇州智淼消防主營:應急管理部發布最新消防檢測儀器設備全套配備、防雷檢測裝置,火災現場勘查箱、消防監督檢查驗收箱、消防測試煙槍、試水裝置、建筑消防設施檢測箱、電氣防火檢測設備等,消防檢測設備網址:http://www.yeliqing.cn/;電話:18910580194(何經理)
推薦文章
- 《文化旅游建筑消防設計技術要點》之暖通專業(含防排煙)
- 司法部《行政執法人員行為準則》全文:嚴禁越權執法、不作為、慢作為
- 氣體滅火系統管道管件材質要求
- 室內消火栓、室外消火栓的保護距離是直線距離還是行走距離
- 14個強制性國家標準發布!覆蓋消防管理、火災探測報警、消防器具配件、防火涂料等重點領域
- 氣體啟動氣瓶的檢驗依據
- 自動噴水滅火系統工程消防施工質量驗收標準
- 甲類倉庫是否可以設置二層平臺?
- 自然排煙窗一定要形成對流才可以嗎
- 智淼新款一體式二合一煙溫試驗器及紅紫外火焰探測器功能試驗器






蘇公網安備32058102002157號