【通知】石家莊:即日起組織開展全市消防技術服務機構專項檢查工作
為進一步規范全市消防技術服務機構從業活動,著力提升消防技術服務質量,營造依法依規執業、優質高效服務的社會消防技術服務市場環境,根據《河北省消防救援總隊關于開展消防技術服務機構專項檢查的通知》要求,石家莊市消防救援支隊決定從即日起組織開展全市消防技術服務機構專項檢查工作,現將有關事項公告如下:
一、
檢查時間
2021年1月10日日至2月28日
二、
檢查對象
三、
檢查內容
對注冊地不在石家莊行政區域內但為石家莊行政區域內單位提供服務的消防技術服務機構及其從業人員,可只核查第(二)、(三)項內容,第(一)項內容由省消防救援總隊函告注冊地消防救援機構核查。
四、
檢查方式及時間安排
五、
工作安排
(點擊鏈接下方“閱讀全文”下載附件)
石家莊市消防救援支隊
2021年1月8日


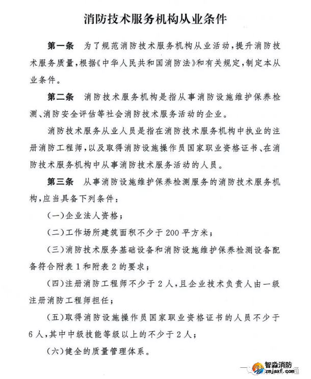
消防技術服務機構從業條件
消防技術服務機構從業條件

消防技術服務基礎設備配備要求
消防設施維護保養檢測設備配備要求
消防設施維護保養檢測設備配備要求

| 消防技術服務基礎設備配備要求 | ||||
| 序號 | 設備名稱 | 單位 | 配備數量 | 備注 |
| 1 | 計算機 | 套 | 3 | 每套中包括光盤刻錄機、移動存儲器各1個 |
| 2 | 打印機 | 臺 | 1 | 激光打印機,打印、復印、掃描、自動雙面 |
| 3 | 傳真機 | 臺 | 1 | 適用普通紙 |
| 4 | 照相機 | 臺 | 3 | 不低于800萬像素 |
| 5 | 錄音錄像設備 | 個 | 2 | 用于現場記錄,記錄時間不少于10h |
| 6 | 對講機 | 對 | 2 | 通話距離不小于1000m;含防爆型一對 |
智淼消防設施維護保養檢測設備配備要求
| 序號 | 設備名稱 | 單位 | 數量 | 備注、 |
| 1 | 秒表 | 個 | 3 | 量程不小于15min;精度:0.1s |
| 2 | 卷尺 | 個 | 4 | 量程不小于30m;精度:1mm2個。量程不小于5m;精度:1mm;2個 |
| 3 | 游標卡尺 | 個 | 3 | 量程不小于150mm;精度:0.02mm |
| 4 | 鋼直尺 | 個 | 3 | 量程不小于50cm;精度:1mm |
| 5 | 直角尺 | 個 | 3 | 主要用于對消防軟管卷盤的檢查 |
| 6 | 電子秤 | 個 | 1 | 量程不小于30kg |
| 7 | 測力計 | 個 | 1 | 量程:50N~500N;精度:±0.5% |
| 8 | 強光手電 | 個 | 4 | |
| 9 | 激光測距儀 | 個 | 3 | 量程不小于50m;精度:3mm |
| 10 | 數字照度計 | 個 | 3 | 量程不小于20001x;精度:±5% |
| 11 | 數字聲級計 | 個 | 3 | 量程:30dB~130dB;精度:1.5dB |
| 12 | 數字風速計 | 個 | 3 | 量程:0m/s~45m/s;精度:±3% |
| 13 | 數字微壓計 | 個 | 1 | 量程:0Pa~3000Pa;精度:±3%;具有清零功能,并配有檢測軟管 |
| 14 | 數字溫濕度計 | 個 | 1 | 環境溫濕度檢測。 |
| 15 | 超聲波流量計 | 個 | 1 | 測量管徑范圍:15mm~300mm,精度:±1% |
| 16 | 數字坡度儀 | 個 | 1 | 數字坡度儀量程0-90°精度0.1°檢測地面坡度是否符合消防規范 |
| 17 | 垂直度測定儀 | 個 | 1 | 量程:0mm~500mm;精度:±0.2μm |
| 18 | 消火栓測壓接頭 | 套 | 3 | 壓力表量程:0MPa~1.6MPa;精度:1.6級 |
| 19 | 噴水末端試水接頭 | 套 | 3 | 壓力表量程:0MPa~0.6MPa;精度:1.6級 |
| 20 | 接地電阻測量儀 | 個 | 2 | 量程:0Ω~1000Ω;精度:±2% |
| 21 | 絕緣電阻測量儀 | 個 | 2 | 量程:1MΩ~2000MΩ;精度:±2% |
| 22 | 數字萬用表 | 個 | 3 | 可測量交直流電壓、電流、電阻、電容等 |
| 23 | 感煙探測器功能試驗器 | 個 | 3 | 檢測桿高度不小于2.5m,加配聚煙罩,內置電源線;連續工作時間不低于 2h |
| 24 | 感溫探測器功能試驗器 | 個 | 3 | 檢測桿高度不小于2.5m ,內置電源線;連續工作時間不低于2h |
| 25 | 線型光束感煙探測器濾光片 | 套 | 1 | 減光值分別為 0.4 dB 和 10.0 dB 各一片;具備手持功能 |
| 26 | 火焰探測器功能試驗器 | 套 | 1 | 紅外線波長大于等于850nm,紫外線波長小于等于280nm。檢測桿高度不小于2.5m |
| 27 | 漏電電流檢測儀 | 個 | 1 | 量程:0A~2A;精度:0.1mA |
| 28 | 便攜式可燃氣體檢測儀 | 個 | 1 | 可檢測一氧化碳、氫氣、氨氣、液化石油氣、甲烷等可燃氣體濃度 |
| 29 | 數字壓力表 | 個 | 1 | 量程:0MPa~20MPa;精度:0.4 級;具有清零功能 |
| 30 | 細水霧末端試水裝置 | 套 | 1 |
壓力表量程:0MPa~20MPa; 精度:0.4級 |
| 31 | 箱子 | 個 | 4 |
注:其它常用五金工具、電工工具等,按實際需要配備

| 序號 | 商品名稱 | 規格 | 單位 | 數量 | 備注 |
| 1 | 煙氣流動模擬分析軟件 | 套 | 2 | 國產 | |
| 2 | 人員疏散能力模擬分析軟件 | 套 | 2 | 國產 | |
| 3 | 結構安全計算分析軟件 | 套 | 2 | 國產 | |
| 4 | 煙氣分析儀 | 可檢測CO ,檢測量程0-1000PPM,分辨率0.1PPM;硫化氫H2S,檢測量程0-100PPM,分辨率:0.01PPM,可燃氣體EX,檢測量程0-100%LEL,分辨率0.1%LEL,二氧化碳:檢測量程0-5000PPM,分辨率1PPM | 臺 | 1 | |
| 5 | 煙密度儀 |
1.對于試件的zui大煙密度(MSD)和煙密度等級(SDR):0-100%連續可 測,自動計算; 2.用標準慮光片校正誤差不大于3%; 3.本生燈工作壓力(210±5)KPa; 4.本生燈對試樣施加火焰4min; 5.燃燒燈:為本生燈,長度260mm,噴嘴直徑0.13mm,與煙箱成45°角; |
臺 | 1 | |
| 6 | 輻射熱通量計 | 量程:0~10kW/m2,分辨率:0.01 kW/m2,標定精度:±5%,功耗:30Mw | 臺 | 1 |
|
蘇州市智淼消防科技有限公司http://www.yeliqing.cn/
蘇州智淼消防主營:應急管理部發布最新消防檢測儀器設備全套配備、防雷檢測裝置,火災現場勘查箱、消防監督檢查驗收箱、消防測試煙槍、試水裝置、建筑消防設施檢測箱、電氣防火檢測設備等,消防檢測設備網址:http://www.yeliqing.cn/;電話:18910580194(何經理)
推薦文章
- 《文化旅游建筑消防設計技術要點》之暖通專業(含防排煙)
- 司法部《行政執法人員行為準則》全文:嚴禁越權執法、不作為、慢作為
- 氣體滅火系統管道管件材質要求
- 室內消火栓、室外消火栓的保護距離是直線距離還是行走距離
- 14個強制性國家標準發布!覆蓋消防管理、火災探測報警、消防器具配件、防火涂料等重點領域
- 氣體啟動氣瓶的檢驗依據
- 自動噴水滅火系統工程消防施工質量驗收標準
- 甲類倉庫是否可以設置二層平臺?
- 自然排煙窗一定要形成對流才可以嗎
- 智淼新款一體式二合一煙溫試驗器及紅紫外火焰探測器功能試驗器






蘇公網安備32058102002157號